iprotocol
about iprotocol
see this page
iprotocol.1
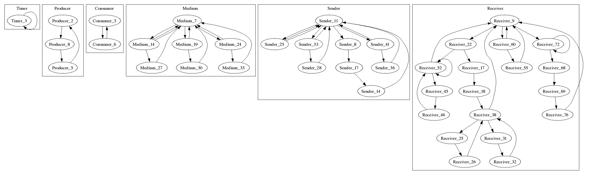
| Process Automaton |
 |
| in-degree | out-degree |
 |
 |
| BFS level | Back level edge length | Error states |
 |
 |
 |
| DFS depth | DFS cycle length | DFS stack |
DFS error states |
 |
 |
 |
 |
| DFS depth(rev) | DFS cycle length(rev) | DFS stack(rev) |
DFS error states(rev) |
 |
 |
 |
 |
iprotocol.2
| Process Automaton |
 |
| in-degree | out-degree |
 |
 |
| BFS level | Back level edge length | Error states |
 |
 |
 |
| DFS depth | DFS cycle length | DFS stack |
DFS error states |
 |
 |
 |
 |
| DFS depth(rev) | DFS cycle length(rev) | DFS stack(rev) |
DFS error states(rev) |
 |
 |
 |
 |
iprotocol.3
| Process Automaton |
 |
| in-degree | out-degree |
 |
 |
| BFS level | Back level edge length | Error states |
 |
 |
 |
| DFS depth | DFS cycle length | DFS stack |
DFS error states |
 |
 |
 |
 |
| DFS depth(rev) | DFS cycle length(rev) | DFS stack(rev) |
DFS error states(rev) |
 |
 |
 |
 |