pgm_protocol.1
| BFS Level | Deadlock States | Accepting States | Edges | Back Level Edge |
 |
 |
 |
 |
 |
| in-degree | out-degree | Back Level Edge Length |
 |
 |
 |
pgm_protocol.1.prop3
| BFS Level | Deadlock States | Accepting States | Edges | Back Level Edge |
 |
 |
 |
 |
 |
| in-degree | out-degree | Back Level Edge Length |
 |
 |
 |
pgm_protocol.1.prop4
| BFS Level | Deadlock States | Accepting States | Edges | Back Level Edge |
 |
 |
 |
 |
 |
| in-degree | out-degree | Back Level Edge Length |
 |
 |
 |
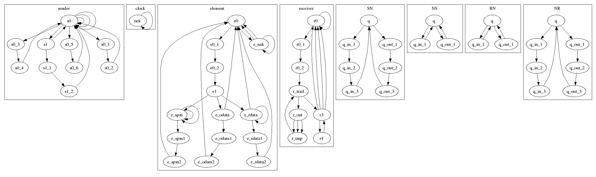
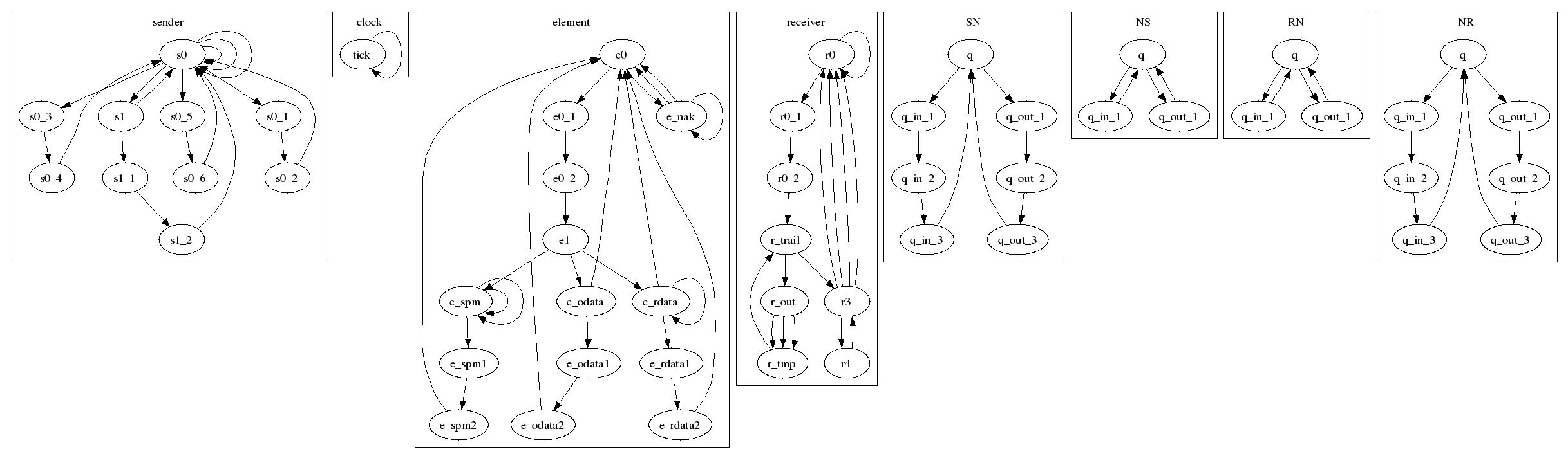
pgm_protocol.2
| Process Automaton |
 |
pgm_protocol.2
| BFS Level | Deadlock States | Accepting States | Edges | Back Level Edge |
 |
 |
 |
 |
 |
| in-degree | out-degree | Back Level Edge Length |
 |
 |
 |
pgm_protocol.2.prop3
| BFS Level | Deadlock States | Accepting States | Edges | Back Level Edge |
 |
 |
 |
 |
 |
| in-degree | out-degree | Back Level Edge Length |
 |
 |
 |
pgm_protocol.2.prop4
| BFS Level | Deadlock States | Accepting States | Edges | Back Level Edge |
 |
 |
 |
 |
 |
| in-degree | out-degree | Back Level Edge Length |
 |
 |
 |
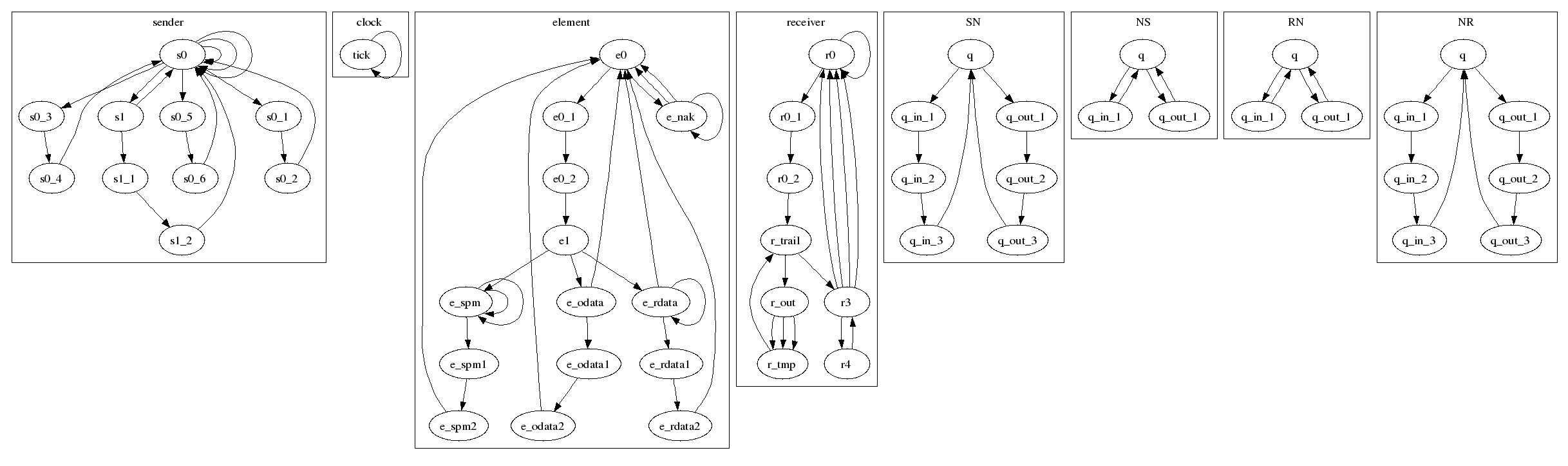
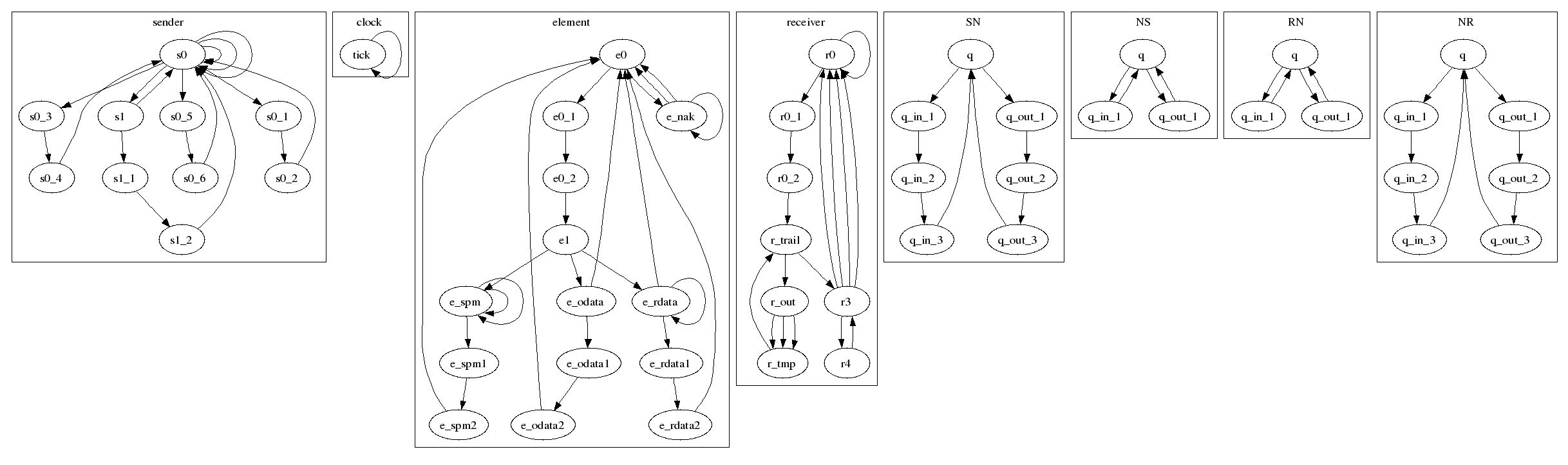
pgm_protocol.3
| Process Automaton |
 |
pgm_protocol.3
| BFS Level | Deadlock States | Accepting States | Edges | Back Level Edge |
 |
 |
 |
 |
 |
| in-degree | out-degree | Back Level Edge Length |
 |
 |
 |
pgm_protocol.3.prop3
| BFS Level | Deadlock States | Accepting States | Edges | Back Level Edge |
 |
 |
 |
 |
 |
| in-degree | out-degree | Back Level Edge Length |
 |
 |
 |
pgm_protocol.3.prop4
| BFS Level | Deadlock States | Accepting States | Edges | Back Level Edge |
 |
 |
 |
 |
 |
| in-degree | out-degree | Back Level Edge Length |
 |
 |
 |
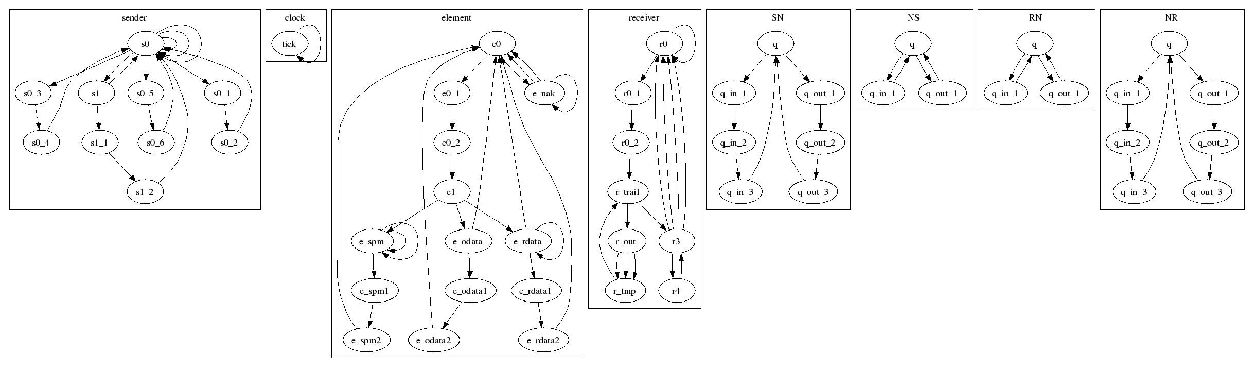
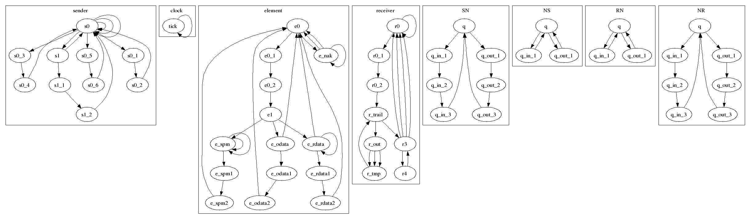
pgm_protocol.4
| Process Automaton |
 |
pgm_protocol.4
| BFS Level | Deadlock States | Accepting States | Edges | Back Level Edge |
 |
 |
 |
 |
 |
| in-degree | out-degree | Back Level Edge Length |
 |
 |
 |
pgm_protocol.4.prop3
| BFS Level | Deadlock States | Accepting States | Edges | Back Level Edge |
 |
 |
 |
 |
 |
| in-degree | out-degree | Back Level Edge Length |
 |
 |
 |
pgm_protocol.4.prop4
| BFS Level | Deadlock States | Accepting States | Edges | Back Level Edge |
 |
 |
 |
 |
 |
| in-degree | out-degree | Back Level Edge Length |
 |
 |
 |
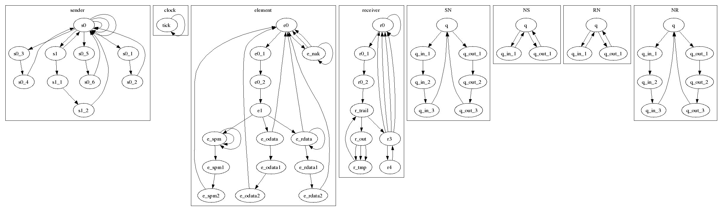
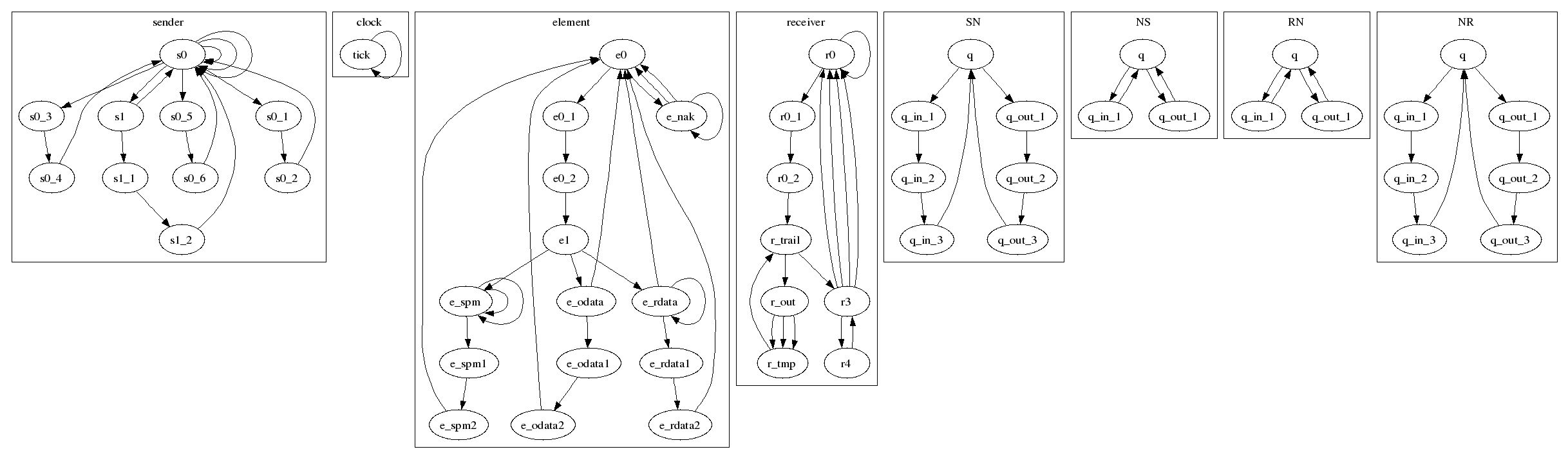
pgm_protocol.5
| Process Automaton |
 |
pgm_protocol.5
| BFS Level | Deadlock States | Accepting States | Edges | Back Level Edge |
 |
 |
 |
 |
 |
| in-degree | out-degree | Back Level Edge Length |
 |
 |
 |
pgm_protocol.5.prop3
| BFS Level | Deadlock States | Accepting States | Edges | Back Level Edge |
 |
 |
 |
 |
 |
| in-degree | out-degree | Back Level Edge Length |
 |
 |
 |
pgm_protocol.5.prop4
| BFS Level | Deadlock States | Accepting States | Edges | Back Level Edge |
 |
 |
 |
 |
 |
| in-degree | out-degree | Back Level Edge Length |
 |
 |
 |
pgm_protocol.6
| Process Automaton |
 |
pgm_protocol.6
| BFS Level | Deadlock States | Accepting States | Edges | Back Level Edge |
 |
 |
 |
 |
 |
| in-degree | out-degree | Back Level Edge Length |
 |
 |
 |
pgm_protocol.6.prop3
| BFS Level | Deadlock States | Accepting States | Edges | Back Level Edge |
 |
 |
 |
 |
 |
| in-degree | out-degree | Back Level Edge Length |
 |
 |
 |
pgm_protocol.6.prop4
| BFS Level | Deadlock States | Accepting States | Edges | Back Level Edge |
 |
 |
 |
 |
 |
| in-degree | out-degree | Back Level Edge Length |
 |
 |
 |
pgm_protocol.7
| Process Automaton |
 |
pgm_protocol.7
| BFS Level | Deadlock States | Accepting States | Edges | Back Level Edge |
 |
 |
 |
 |
 |
| in-degree | out-degree | Back Level Edge Length |
 |
 |
 |
pgm_protocol.7.prop3
| BFS Level | Deadlock States | Accepting States | Edges | Back Level Edge |
 |
 |
 |
 |
 |
| in-degree | out-degree | Back Level Edge Length |
 |
 |
 |
pgm_protocol.7.prop4
| BFS Level | Deadlock States | Accepting States | Edges | Back Level Edge |
 |
 |
 |
 |
 |
| in-degree | out-degree | Back Level Edge Length |
 |
 |
 |
pgm_protocol.8
| Process Automaton |
 |
pgm_protocol.8
| BFS Level | Deadlock States | Accepting States | Edges | Back Level Edge |
 |
 |
 |
 |
 |
| in-degree | out-degree | Back Level Edge Length |
 |
 |
 |
pgm_protocol.8.prop3
| BFS Level | Deadlock States | Accepting States | Edges | Back Level Edge |
 |
 |
 |
 |
 |
| in-degree | out-degree | Back Level Edge Length |
 |
 |
 |
pgm_protocol.8.prop4
| BFS Level | Deadlock States | Accepting States | Edges | Back Level Edge |
 |
 |
 |
 |
 |
| in-degree | out-degree | Back Level Edge Length |
 |
 |
 |